****
Need help on battery protection/charger project
1853
1
Mar 17.2020, 18:17:10
Hi, I hope I'm not asking too much but I'm really stuck on this project and need help from a more experienced person.
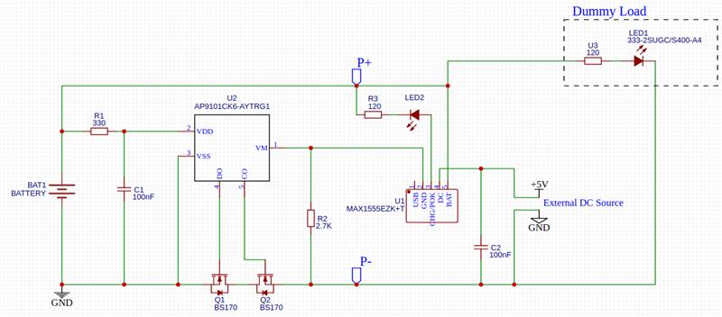
I have a single 18650 Li-Ion cell that I'm trying to protect with the AP9101 chip and also charge with the MAX1555 chip. Here's my schematic, I checked and rechecked everything and I can't seem to make it work. Right now I'm unsure about how I interconnected the two ICs, maybe it's all wrong from the start...
Thanks in advance!!!
- Comments(1)
Upload a photo:You can only upload 1 files in total. Each file cannot exceed 2MB.Supports JPG, JPEG, GIF, PNG, BMP
A****min
Mar 18.2020, 14:55:21
One obvious mistake is that you connected the global GND both to the battery's neg terminal and to the external DC source neg terminal, which doesn't make sense, it will just make the protection IC useless and probably confuse it enough to cause it not to work.
